Cuadro Sinoptico De La Filosofia Medieval





Prof Rafael Laynes Historia De La Filosofia Antigua Y Medieval

Prof Rafael Laynes Historia De La Filosofia Antigua Y Medieval

Filosofia Medieval

Filosofia Medieval

Prof Rafael Laynes Historia De La Filosofia Antigua Y Medieval

Prof Rafael Laynes Historia De La Filosofia Antigua Y Medieval

Filosofia Medieval Siglos Vi Al Xiv Colegio De Los Sscc Providencia

Filosofia Medieval Siglos Vi Al Xiv Colegio De Los Sscc Providencia

Cuadro Sinoptico Unidad 2 Blog De Fmedieval

Cuadro Sinoptico Unidad 2 Blog De Fmedieval

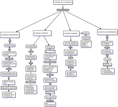
Cuadro Sinoptico De La Filosofia Caracteristicas E Historia

Cuadro Sinoptico De La Filosofia Caracteristicas E Historia

Cuadro Sinoptico De La Filosofia Caracteristicas E Historia

Capitulo i la filosofia escolastica i los enemigos de la escolastica.

Cuadro sinoptico de la filosofia medieval. Probablemente escritas todas en la decada del ano 50 son las siguientes en un posible orden cronologico. A filosofia escolastica que durante varios siglos domino casi sola en las escuelas del mundo civilizado ha sido blanco de tan rudos como injustificados ataques principalmente de parte de los heterodoxos y renacientes. Filosofia de la historia. Tercero o cuarto medio historia y ciencias sociales cuadro sinoptico de unidades y contenidos 2014 tercero o cuarto medio realidad nacional.

Definiciones por la letra general.

Cuadros Sinopticos Sobre La Edad Media Cuadros Comparativos

Cuadros Sinopticos Sobre La Edad Media Cuadros Comparativos

Cuadro Sinoptico De La Filosofia Caracteristicas E Historia

Cuadro Sinoptico De La Filosofia Caracteristicas E Historia

Cuadro Cronologico Historia De La Filosofia Informacion

Cuadro Cronologico Historia De La Filosofia Informacion

Filosofia Unidad I Introduccion A La Filosofia

Filosofia Unidad I Introduccion A La Filosofia

Mapa Conceptual Filosofico Ciencia Y F

Mapa Conceptual Filosofico Ciencia Y F

Cuadro Sinoptico De La Filosofia Caracteristicas E Historia

Cuadro Sinoptico De La Filosofia Caracteristicas E Historia

Filosofia Medieval

Filosofia Medieval

El Proceso Historico De La Filosofia

El Proceso Historico De La Filosofia

Cuadro Sinoptico Ninive

Cuadro Sinoptico Ninive

Doc Cuadro Sinoptico Edad Media Luis Medina Academia Edu

Doc Cuadro Sinoptico Edad Media Luis Medina Academia Edu

Cuadros Sinopticos Sobre La Edad Media Cuadros Comparativos

Cuadros Sinopticos Sobre La Edad Media Cuadros Comparativos

Filosofia Medieval

Filosofia Medieval

Filosofia Moderna 2 Introduccion

Filosofia Moderna 2 Introduccion

Ejercicio 3 Cuadro Sinoptico De La Belleza De Platon Moralesr838

Ejercicio 3 Cuadro Sinoptico De La Belleza De Platon Moralesr838

Source : pinterest.com