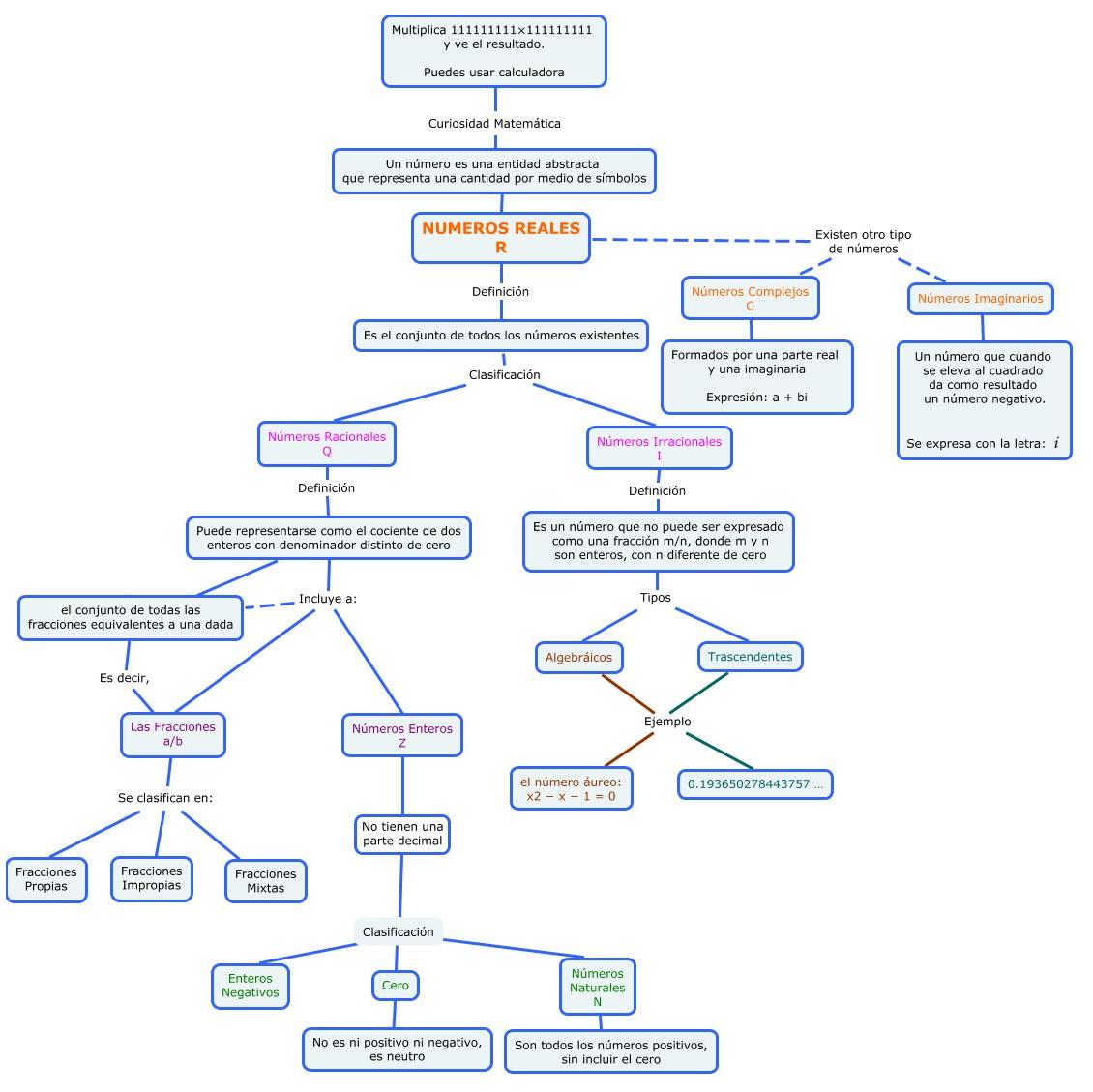
Cuadro Sinoptico De Los Numeros Reales Pdf





Cuadros Sinopticos Sobre Los Numeros Reales Cuadro Comparativo

Cuadros Sinopticos Sobre Los Numeros Reales Cuadro Comparativo

Mapa Numeros Reales

Mapa Numeros Reales

Cuadro Sinoptico De Los Numeros Reales

Cuadro Sinoptico De Los Numeros Reales

Cuadros Sinopticos Sobre Los Numeros Reales Cuadro Comparativo

Cuadros Sinopticos Sobre Los Numeros Reales Cuadro Comparativo

Cuadros Sinopticos Sobre Los Numeros Reales Cuadro Comparativo

Cuadros Sinopticos Sobre Los Numeros Reales Cuadro Comparativo

Calameo Mapa Conceptual Numero Reales

Calameo Mapa Conceptual Numero Reales

Calameo Mapa Conceptual Numero Reales

La revision de los estudios permite identificar el desarrollo de cuatro grandes modalidades de tratamiento psicologico durante las ultimas decadas.

Cuadro sinoptico de los numeros reales pdf. De los 4126 archivos actualmente disponibles se han realizado un total de 11002029 descargas. Preparacion para el ingreso a secundaria autores. A determinar y clasificar los puertos que sean competencia de la administracion general del estado. Organizadores graficos los organizadores graficos son tecnicas activas de aprendizaje por las que se representan los conceptos en esquemas visuales.

Google has many special features to help you find exactly what youre looking for. Enrique pena nieto presidente de los estados unidos mexicanos en ejercicio de la facultad que me confiere el articulo 89 fraccion i de la constitucion politica de los estados unidos. Teoria y doctrina del derecho aduanero 11 definicion del derecho aduanero 12 concepto de aduana 13 el derecho aduanero y sus partes 14 autonomia o subordinacion del derecho aduanero 15 interdisciplinariedad del derecho aduanero 16 unidad 2. Las intervenciones psicoeducativas familiares el entrenamiento en habilidades.

Para facilitar los calculos en virtud de las relaciones 124 se elaboran tablas detalladas por las que cualquier intervalo de tiempo expresado en unas unidades se puede indicar facilmente en otras unidades. Objeto de la ley. No figuran en este listado los archivos de acceso restringido protegidos con nombre de usuario y contrasena. Es objeto de la presente ley.

Haga clic para consultar los articulos modificados sabia usted que 68 articulos poseen cifras en uvt. Sabia usted que la ley 1430 modifico 36 articulos del et. Maria enriqueta arias cordov a marta patricia bautista jaramillo maria luisa del castillo alv arez miriam delgado barreto florentino ev aristo sosa maria martha rosa parra espadin. Search the worlds information including webpages images videos and more.

Calameo Mapa Conceptual Numero Reales

Calameo Mapa Conceptual Numero Reales

Cuadros Sinopticos Sobre Los Numeros Reales Cuadro Comparativo

Cuadros Sinopticos Sobre Los Numeros Reales Cuadro Comparativo

Cuadro Sinoptico De Los Numeros Reales

Cuadro Sinoptico De Los Numeros Reales

Cuadros Sinopticos Sobre Los Numeros Reales Cuadro Comparativo

Cuadros Sinopticos Sobre Los Numeros Reales Cuadro Comparativo

Conceptual Numeros Real De Cuadros Sinopticos Www Miifotos Com

Conceptual Numeros Real De Cuadros Sinopticos Www Miifotos Com

1 Mapa Mental De Los Numeros Reales Portarazmatga6

1 Mapa Mental De Los Numeros Reales Portarazmatga6

Cuadro Sinoptico De Los Numeros Reales

Cuadro Sinoptico De Los Numeros Reales

Cuadros Sinopticos Sobre Los Numeros Reales Cuadro Comparativo

Cuadros Sinopticos Sobre Los Numeros Reales Cuadro Comparativo

Mapa Numeros Reales

Mapa Numeros Reales

Enteros Numeros Real De Cuadros Sinopticos Www Miifotos Com

Enteros Numeros Real De Cuadros Sinopticos Www Miifotos Com

Cuadro Sinoptico De Los Numeros Reales

Cuadro Sinoptico De Los Numeros Reales

Cuadro Sinoptico De Los Numeros Reales

Cuadro Sinoptico De Los Numeros Reales

Cuadros Sinopticos Sobre Los Numeros Reales Cuadro Comparativo

Cuadros Sinopticos Sobre Los Numeros Reales Cuadro Comparativo

Cuadro Sinoptico De Las Inteligencias Multiples Docsity

Cuadro Sinoptico De Las Inteligencias Multiples Docsity

Source : pinterest.com